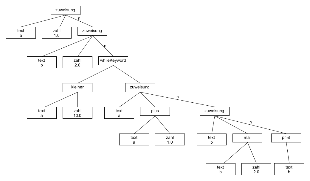
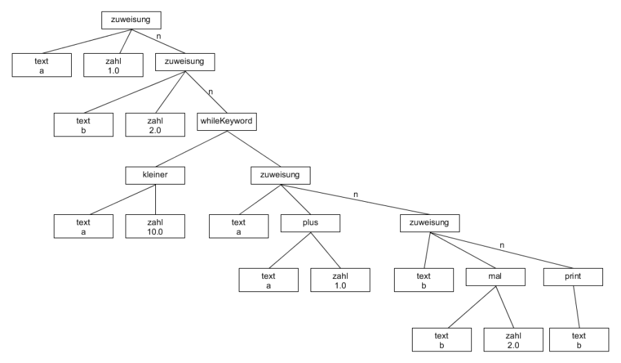
compilerbau:erweiterung:pasted:20211028-212546.png
20211028-212546.png
- Datum:
- 2024/08/31 10:03
- Dateiname:
- 20211028-212546.png
- Format:
- PNG
- Größe:
- 46KB
- Breite:
- 1040
- Höhe:
- 610
- Verwendung von:
- erweiterung
Diese Liste ist möglicherweise nicht vollständig. Versteckte und durch ACL gesperrte Seiten werden nicht angezeigt.
